欢迎来到上海瑞沃建材有限公司官网
行业资讯
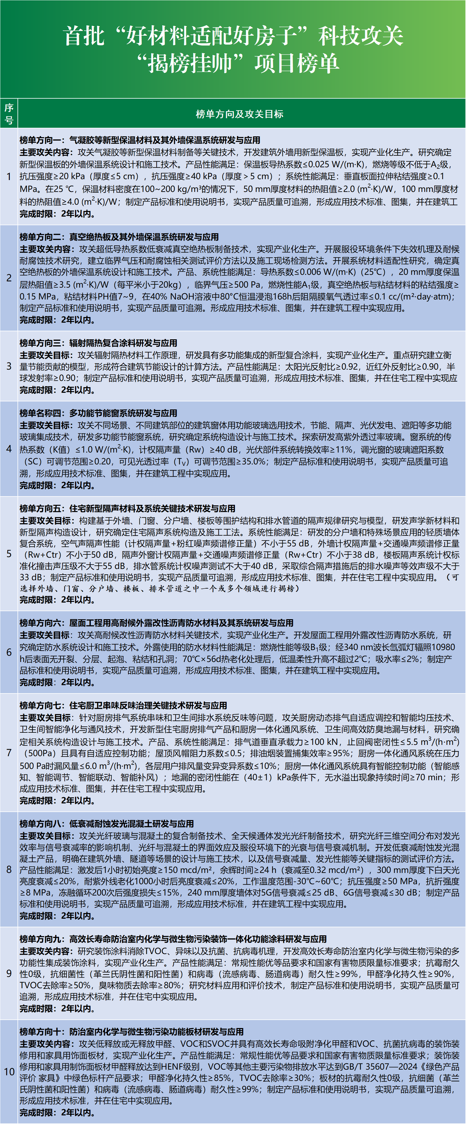
气凝胶、真空绝热板列入首批“好材料适配好房子”科技攻关“揭榜挂帅”项目榜单
2025-10-28

2025年10月24日,中国建筑材料联合会联合住房和城乡建设部科技与产业化发展中心共同发布首批“好材料适配好房子”科技攻关“揭榜挂帅”项目榜单,其中涉及气凝胶、真空绝热板等。

建筑节能材料:岩棉板     聚氨酯板      石墨聚苯板     樱花岩棉板

No:83205